加入企业上市&投行下午茶社群,与资深同行交流!
2025年12月17日,国产GPU公司沐曦股份科创板上市,开盘暴涨近570%,成为资本市场焦点。而其中最引人注目的个人赢家之一,竟是公司上任刚满一年的财务负责人兼董秘——魏忠伟。
一位45岁的资深投行高管,在一个绝佳时机“空降”到一家即将上市的明星公司,然后坐拥了近亿元的“纸上富贵”。整个过程充满了精准的算计,也附带了一些争议。
一次教科书式的“精准降落”
故事的主角魏忠伟,是一位有近20年经验的投资银行老兵,2024年9月离职前,是招商证券投行委的执行总经理。他的“神操作”发生在离职后:
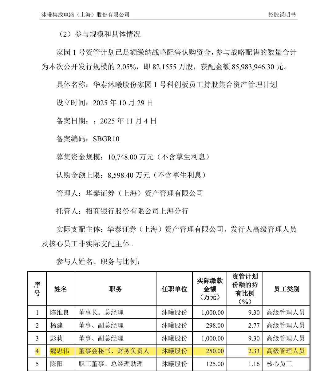
无缝衔接:2024年10月,他火速加入国产GPU芯片公司沐曦股份,担任财务负责人兼董事会秘书。当时,沐曦股份的科创板上市申请已被受理,正处于IPO的冲刺阶段。
争议背景:在他跳槽前不久(2024年8月),证监会因其在之前任职的申万宏源证券时负责的某个IPO项目存在问题,对其个人出具了警示函。
完美匹配:一位经验丰富但恰好有空档、并且急需在资本市场证明自己的前投行高管,一家急需懂行人才来操盘上市关键环节的准上市公司,双方一拍即合。
“一年顶一生”的财富跨越
这次跳槽的经济回报,被外界称为“一年顶一生”。
微薄的工资,天价的股权:魏忠伟2024年在沐曦的工资是29.73万元(他10月入职,这相当于约3个月薪资)。真正的大头是股权。他通过员工持股平台,持有了公司上市前0.03% 的股份。
惊人的“纸上富贵”:沐曦股份在2025年12月17日上市,股价开盘暴涨近570%。虽然股价后续有波动,但按不同时点的市值估算,他持有的这部分股权价值一度超过8000万元,最高时甚至被估算过亿。这与他不到30万的年薪形成了极其鲜明的对比。
仍需时间“落袋”:当然,这些只是账面财富。根据上市规则,他持有的IPO前股份有12个月的锁定期,意味着至少一年内无法卖出变现。
一场高风险的职业豪赌
魏忠伟的故事可以总结为:一次踩准了所有鼓点的职业豪赌。他用自己近20年的投行经验作为筹码,赌这家明星公司能成功上市,并愿意接受“带伤上阵”带来的审视。赌赢了,他获得了远超投行年薪的巨额回报,实现了职业身份的华丽转型。





魏忠伟,男,1980年4月出生,中华人民共和国国籍,无境外永久居留权,硕士研究生。2006年5月至2007年6月,任上海电气资产管理有限公司资产财务部产权助理;2007年8月至2009年1月,任中银国际证券股份有限公司投行部经理;2009年4月至2010年3月,任海通证券股份有限公司并购融资部副总裁;2010年4月至2017年8月,任中信证券股份有限公司投行委高级副总裁;2017 年 8 月至2018 年12月,任渤海证券股份有限公司投资银行总部总经理、并购融资总部总经理;2019年1月至2019年12月,任国海证券股份有限公司权益融资总部董事总经理;2019年12月至2024年3月,任申万宏源证券承销保荐有限公司执行总经理;2024年3月至2024年9月,任招商证券股份有限公司投行委执行总经理;2024年10月至今于公司任职,目前担任发行人财务负责人、董事会秘书。
关于对申万宏源证券承销保荐有限责任公司及魏忠伟、秦丹采取出具警示函措施的决定
申万宏源证券承销保荐有限责任公司,魏忠伟,秦丹:
经查,我会发现你们在保荐西藏国策环保股份有限公司(以下称西藏国策)首次公开发行股票并上市过程中,项目负责人魏忠伟、保荐代表人秦丹未经公司同意,从事违反公司与西藏国策签订的保荐协议的行为。项目组人员上述违规行为,反映出申万宏源证券承销保荐有限责任公司未能严格规范从业人员执业行为、督促从业人员勤勉尽责。
上述情形违反了《证券行业诚信准则》第十四条、《证券发行上市保荐业务管理办法》第五条及《证券公司和证券投资基金管理公司合规管理办法》第六条的规定。按照《证券发行上市保荐业务管理办法》第六十四条及《证券公司和证券投资基金管理公司合规管理办法》第三十二条的规定,我会决定对你们采取出具警示函的监督管理措施。
如果对本监督管理措施不服,可以在收到本决定书之日起60日内向我会提出行政复议申请,也可以在收到本决定书之日起6个月内向有管辖权的人民法院提起诉讼。复议与诉讼期间,上述监督管理措施不停止执行。
中国证监会
2024年8月2日


发行概况
发行股票类型:人民币普通股(A 股)
发行股数、股东公开发售股数:本次公开发行股票为 4,010.00 万股,占发行后总股本的 10.02%。本次发行全部为新股发行,不涉及股东公开发售股份的情形。
每股面值:人民币 1.00 元
每股发行价格:人民币 104.66 元 / 股
发行日期:2025 年 12 月 5 日
拟上市的证券交易所和板块:上海证券交易所科创板
发行后总股本:40,010.00 万股
保荐人(主承销商):华泰联合证券有限责任公司
招股说明书签署日期:2025 年 12 月 11 日
发行人及本次发行的中介机构基本情况
(一)发行人基本情况
发行人名称:沐曦集成电路(上海)有限公司
成立日期:2020 年 9 月 14 日
注册资本:36,000.00 万元
法定代表人:陈维良
注册地址:中国(上海)自由贸易试验区郭守敬路498 号 8 幢 19 号楼 3 层
主要生产经营地址:上海市浦东新区海科路999 弄 C8 栋
控股股东:上海骄迈
实际控制人:陈维良
行业分类:计算机、通信和其他电子设备制造业(C39)
(二)本次发行的有关中介机构
保荐人及主承销商:华泰联合证券有限责任公司
发行人律师:上海市锦天城律师事务所
审计机构:立信会计师事务所(特殊普通合伙)
募集资金总额 419,686.60万元
募集资金净额 389,931.10万元
募集资金投资项目
新型高性能通用GPU研发及产业化项目
新一代人工智能推理GPU研发及产业化项目
面向前沿领域及新兴应用场景的高性能GPU技术研发项目
发行费用概算
本次发行费用构成如下:
1、保荐及承销费:26,723.27万元,前述费用参考沪深交易所同等融资规模项目保荐承销费率平均水平,结合服务的工作量等因素,经双方友好协商确定,按照项目进度分节点支付;
2、审计及验资费用:1,280.00万元,依据服务的工作内容、所提供服务的人员工时及参与提供服务的各级别人员的专业知识、工作经验等因素协商确定,按照项目进度分节点支付;
3、律师费用:947.17万元,参考市场律师费率平均水平,根据所提供服务的工作量及参与人员的专业知识、工作经验等因素协商确定,按照项目进度分节点支付;
4、用于本次发行的信息披露费用:650.94万元;
5、发行上市手续费及其他:154.12万元。
注:(1)以上各项费用均为不含增值税金额;(2)相较于招股意向书,根据发行情况将印花税纳入了发行手续费及其他费用。印花税税基为扣除印花税前的募集资金净额,税率为 0.025%。
发行人主营业务经营情况
(一)公司经营的主要业务和主要产品
发行人致力于自主研发全栈高性能GPU芯片及计算平台,主营业务是研发、设计和销售应用于人工智能训练和推理、通用计算与图形渲染领域的全栈 GPU产品,并围绕GPU芯片提供配套的软件栈与计算平台。自成立以来,发行人始终专注于GPU产品的技术创新和迭代升级,形成了独具优势的GPU产品体系和自主开放的软件生态,持续为云端计算提供高能效、高通用性的算力支撑,推动人工智能赋能千行百业,重点布局了教科研、金融、交通、能源、医疗健康、大文娱等行业应用场景,已成为推动我国智能算力基础设施自主可控的重要力量。
作为国内高性能GPU产品的主要领军企业之一,发行人将秉持“不负历史,为民族复兴、国家强盛贡献科技力量”的使命,不断打造行业领先的GPU核心产品,助力数字经济发展。
作为现代信息技术发展的物理基石和底层基础设施,GPU 具有高价值量、高复杂度、高技术门槛和快速演进的特征,对企业自主研发、稳定供应和持续创新能力提出了较高要求。长期以来,我国算力基础设施被境外厂商所主导,国产替代潜力巨大。近年来,面对不断升级的地缘政治摩擦和新一代人工智能革命,以发行人为代表的国内GPU厂商凭借创新的产品与技术参与市场竞争,逐渐打破国外厂商垄断,实现了市场份额的不断提升,助力我国人工智能产业链从底层技术上摆脱对国外算力资产的依赖,为推进新质生产力发展提供动力引擎。
自成立以来,发行人始终以推动我国智能算力产业链自主可控为己任,长期聚焦和深耕GPU与人工智能行业,聚合了一支深刻洞察全球GPU行业技术发展趋势、拥有顶尖GPU技术及全流程量产经验、具备持续自主创新能力的技术研发团队。通过不懈的技术攻坚,发行人已成为了国内少数几家系统掌握了高性能GPU芯片及其基础系统软件研发、设计和量产技术的企业之一,深度积累了GPU IP(包括指令集、微架构等)、GPU SoC、高速互连、GPU软件等核心技术,成功突破了高性能GPU芯片及计算平台的技术瓶颈。
发行人的主要产品全面覆盖人工智能计算、通用计算和图形渲染三大领域,报告期内先后推出了用于智算推理的曦思N系列GPU、用于训推一体和通用计算的曦云C系列GPU,以及正在研发用于图形渲染的曦彩G系列GPU。发行人的GPU产品基于自主研发的GPU IP与统一的GPU计算和渲染架构,在通用性、单卡性能、集群性能及稳定性、生态兼容与迁移效率等方面具备较强的核心竞争力,产品综合性能已处于国内领先水平。围绕高能效、高通用的GPU产品,发行人打造了自主开放、高度兼容国际主流GPU生态(CUDA)的软件生态体系,具备易用性和可扩展性。软硬件的深度协同确保了公司产品性能的高效释放,为发行人塑造了深厚的竞争壁垒。
报告期内,发行人主营业务收入按产品分类构成情况如下:





文章结尾+微信群:
微信群:

