知人者智,自知者明。
人类从诞生那一刻开始,就不断向外求索,认为了解得越多,越能掌握自己的命运。可我们似乎忘了,“我”的存在。
希腊德尔斐神庙的阿波罗神殿门前,刻着一句铭文:“认识你自己”。
有人说这句话出自苏格拉底,也有人说来自泰勒斯,不管出处为何,智者们都认为,人世间最难的事情,是了解自己,承认自己的无知。
人类的天性往往高估自己,低估别人。天性使然,很难理性。
赫伯特·西蒙是目前世界上唯一一个诺贝尔和图灵奖双料得主,他懂人性也懂经济。
西蒙从不认为经济学里的理性人假设站得住脚,因为人类不具备无限视野,也没有无限计算能力。
正因为人类不是理性的,受到生理与心理的多重约束,西蒙认为人类只能用层级结构,了解自己,了解世界。

什么是层级结构?
好比一本书,由字、词、句、段、节、章逐层构成。我们只能先认识字,再看懂词汇,组成句子,形成段落,最终完成篇章,妄图一下子从整体性弄懂复杂世界是不可能的。
为了降低认知负担,我们唯一能做的就是,完成“从整体不可解到局部可解”的转化。看起来这是笨方法,也不够直接,却是接近理性的最优解。
西蒙举了一个很有意思的例子。
有两个钟表匠,一个叫霍拉,一个叫坦普斯,两个人都在组装一只一千个零件的手表。
坦普斯的方式是,一次性完成,如果中途有意外,只能从头再来。(坦普斯想当然的认为不会有啥意外)。
霍拉的办法则是,把一千个零件,分成10组,每一个组是可以单独拆卸的大零件,这样完成10次工作,再整合大零件,就可以组装成功。中途如果出现意外,不会影响之前完成的大零件。
结果如何?
除非坦普斯每次都像上帝一样,不犯一点错误,不然他的整体效率注定会低于霍拉。
方法论的差别背后,不仅是对世界的理解,更是对自身的认知,不认为自己有能力一次性完成。
当我们面对人生珠峰的时候,不要妄图一次性解决问题,在未知和困难面前,只能分解目标,用层级化的思维方式,慢慢来。
即便如此,我们或许仍然难以收获理想中的结果,此时不用懊恼,回过头来看看身后的自己,你就明白了。

港股怎么了?守住防线
10月以来,中国市场中,“最不装”的指数当属恒生科技。
自10月2日恒生科技触碰6700点以来,已经回调接近20%。12月16日,恒生科技更跌破年线。
16日之后的三个交易日,恒生科技反复在年线争夺,19日收盘算是守住了这轮抛售。

在全球科技股牛市的背景下,恒生科技到底怎么了?
在港股走势比较好的时候,我们就曾在檀几条里面分析过,随着IPO规模变大,速度加快,虹吸效应、供需失衡可能会对市场形成压力。
几个月过去,主流机构们对此的看法越来越一致。东方财富认为,即便有AI的宏大叙事,也抵不过股票供大于求的压力。
据华泰证券的研究,2025年港股累计IPO规模已超2500亿港元,成为全球第一大IPO市场。
预计2026年,港股IPO规模会达到3300亿港元,如果成真,大概率位居世界前二。就看马斯克是否会疯狂募资了。

从历史上看,IPO对股市的影响往往有后置效应。市场信心足,IPO变多尚能承受,随着IPO数量和规模不断攀升,最终无力承受,此时调整几成定局。
也可以说,这是一种自我实现的预言,每当看到标志性IPO上演,市场就会自行用脚投票。
除了供需关系之外,还有些比较中国的另类因素。
据火鸡研究员公众号,公募新规落地后,基金经理可能会调整港股的持仓。
据悉主要因为两点:
港股标的不在业绩基准之内,买港股可能会加大与基准的偏离度,在新的评价体系里,这是比较吃亏的;
随着南下资金放缓,基金经理无法演绎在A股的抱团情形,这会让部分公募经理为了年底排名,放弃一些投入。
从沪港两地公募抱团股的走势来看,也确实出现了分歧。

每次市场有波动,小作文满天飞。港股连续调整也出现不少小作文。
据大河财立方12月16日的消息,最近券商研究员之间流传着一则“涉及相关高科技公司税收认定”的信息,引发市场波动。
如果是高科技企业的税收认定问题,按理说沪港两地的高科技公司都受影响,明显对港股影响更大,似乎说不通。
目前,没有官方信源和明确表态,只能视作捕风捉影。
对A股而言,上证指数本周曾经走弱,周三(12月17日)开始有所修复,科技股仍然是市场追逐的方向,部分消费也有所回暖。
但赚钱效应低迷。两家新上市的GPU公司,接连被爆炒,引发了广泛的关注度,不少股民羡慕打新中签的投资者,一次性就能斩获几十万。
用理性估值看待,没什么意义,炒作才是原因。但热情说来就来,说走就走,没人能有明确把握,所以风险大于机会。

站在A股整体的角度看,历来标志性的IPO,会是短期同类型板块的一个见顶标志。在这个节骨眼上,谨慎才是良策。
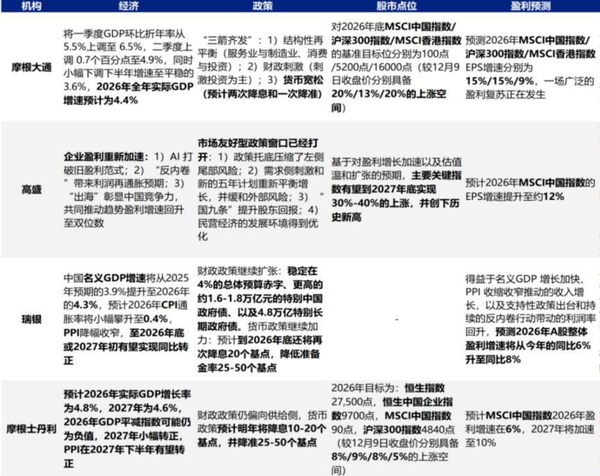
对于后市,主流机构陆陆续续给出了自己的看法,这里罗列了一些外资的观点,仅供参考。

不管股市行情如何,近期人民币都在小步快速上涨。
12月15日,在岸、离岸人民币兑美元汇率,均创下14个月以来新高。12月16日,离岸人民币一度摸到7.03。截至12月19日,离岸人民币依旧保持在7.03附近。
此前我们专门撰文探讨人民币的内涵变化,当时在文中提出,观察人民币的走势得用多元视角,只盯着美元,已经失真了。
近期摩根大通发现,离岸人民币/新加坡元走势,和人民币一篮子指数高度重合,成为观测人民币的最佳代理指标。

据牛津研究院的报告,新加坡是中国经济敞口最高的经济体之一,排名仅次于俄罗斯和安哥拉。
人民币汇率和新加坡元之间的勾稽关系,可能也体现了贸易格局新时代。

就在中国GPU IPO一片火热之际,美国AI巨头们陷入焦灼。在谷歌的冲击下,英伟达、OPEN AI的地位面临严峻挑战。
AI分析通讯的CEO Rihard Jarc近期发推表示,谷歌堪称AI市场黑天鹅。

谷歌除了拥有GPU、TPU还坐拥700亿美元自由现金流,如果谷歌全力出击,全链条和成本优势将碾压所有竞争对手。
在大模型竞争领域,谷歌正对OPEN AI展开全面围剿,考虑到谷歌的软硬件一体化优势,OPEN AI的融资可能会越来越困难。
OPEN AI、甲骨文等重资产组合,严重依赖外部融资,融资情况已经成为这些公司的生命线。
12月17日,甲骨文等公司的下跌,就是因为一则关于融资计划生变的传闻。
历史上,长期依赖巨额融资的行业,往往结果不好。OPEN AI们会是例外吗?
楼市的顾虑,还在吗?
楼市还算内需吗?如果算,除了防风险,很可能还有其他价值。
重要会议后,很多人又对楼市产生了情绪,中财办12月16日对会议的详尽解读,可能有助于大家打消些许顾虑。
中财办说,房地产投资下滑是各地消化库存、严控增量的结果,要辩证看待。
中国房地产未来的空间还很大,新落户农民工、新毕业大学生等“新市民”有刚性需求,相当部分城镇居民有“以旧换新”“以小换大”的改善性需求。
基于上述需求,未来房地产会在几方面发力:
第一,供给端继续严控增量、盘活存量,加快消化库存;第二,推动房地产企业转型发展,支持房企合理融资需求。第三,在房地产开发、融资、销售等基础制度上加快构建房地产发展新模式。
上述表态多数还是延续,但控制供给,消化库存等措辞让人看到楼市出清的希望。

除了中财办,地产主管部门的领导也有撰文,解读后市。
12月16日,住建部部长在《人民日报》上发文,其中关于房地产融资的内容比较新。
文中提出,未来将推行主办银行制。一个项目确定一家银行或银团为主办银行,银行不仅要保证项目公司的合理融资需求,还有与项目公司形成利益和风险共担的机制。
这一表态或许意味着,银行未来在地产中扮演的角色会更重,某种程度上是一种责任制。
或许有机构早已收到了风声,因此银行股一直在调整。
结合中财办和住建部部长的内容会发现,房地产企业未来融资的所谓合理需求,银行甚为关键,甚至决定房企未来格局的演绎。难怪万科债务问题出现后,媒体披露的信息里面,常常带着银行。
中央定调之后,各地纷纷采取行动。
据21世纪财经报道,12月15日,新版《深圳市住房公积金提取管理规定》正式施行。
新规定除了更宽松的提取条件,还新增异地购房还贷提取。未来如果在深圳有公积金,可以偿还全国范围内首套/二套住房贷款本息。
此前的城市多数是“抢公积金”,深圳有点反其道而行之,这可能是一种人才策略。
除了深圳,山东也有新动态。12月12日,山东发布《关于住房“以旧换新”的指导意见》,提出三种“以旧换新”的方式,希望借此让楼市止跌企稳。
据山东省住房和城乡建设厅的解读,未来山东会推出三种“以旧换新”模式,分别是:卖旧换新、收旧换新、拆旧换新。
卖旧换新的本质还是中介卖房,新意在于“以旧换新”过程中,旧房子如果没在规定时间内卖出,会由中介联合房企“兜底收购”,或退还新房意向金。
“收旧换新”模式下,按照实施主体不同,有三种路径——政府主导、房企主导和其他主体主导。
政府主导下,收购的商品房用作保障房、长租房、人才公寓;房企主导的,在购房者支付新房首付款后,剩余款项可用旧房直接冲抵;
“拆旧换新”,是旧房改造或原拆原建,这是鼓励项目,一项目一议。

各方积极采取措施助推楼市企稳的背后,楼市仍处于下探区间。
12月15日,国家统计局的数据显示,11月,70个大中城市新房和二手房价格环比继续下跌。
一线城市新房在11月环比下跌了0.4%,降幅比10月份扩大了0.1个百分点;一线城市二手房跌幅也在扩大,10月跌幅为0.9%,11月为1.1%。
三线城市的新房,在11月分别下跌0.3%和0.4%,降幅收窄了0.1个百分点;二手房方面,二线城市环比下跌0.6%,跌幅和10月份一致,三线城市环比下降0.6%,降幅收窄0.1个百分点。
算上11月,这已经是连续第三个月,70个大中城市二手房上涨数量为0。
12月12日,全国最大的房产经纪贝壳集团表示,市场供需逆转是二手房价承压主因。其透露,当前在贝壳上挂牌的二手房数量已达650万套,较四年前增长了60%。
尽管价格还在回落,但头部城市的二手房成交量还可以。
据中指研究院的数据,前11个月,重点30城二手住宅成交套数同比增长2%,北京、上海300万以下低总价二手房成交同比增幅显著。
地产仍在以价换量中。
白银上天
2025年下半年,白银走出了超级行情,伦敦银价格不知不觉年内已经涨了130%。

从走势来看,在跟随黄金起舞一段时间后,年底白银彻底甩开黄金,开始在舞台中心独立表演。
眼见白银大涨,突然出现各种先见之明,说自己早就说过了。
其实,从长维度来看,本轮白银上涨几乎超出所有人的预判。换一个说法,没人能看准。
举个例子,汇丰在2024年底的时候,预期2025年底白银价格预计为25.80美元/盎司,预期当时白银价格在24.9美元左右。
和当下很多人给出的分析一样,汇丰们也煞有其事的试图通过供需关系来支持自己的逻辑。
按照汇丰给出的白银供需平衡表,自从2019年开始白银就处于所谓失衡状态,截至2025年持续了6年。

期间,白银价格一直不温不火,没有什么大起色,所以很难把供需关系和白银价格直接挂钩。
很多人把曾经看空白银价格的逻辑,转换成了当下看多白银的逻辑,有点搞笑。比如,很多人说白银不是独立矿种,是黄金等基础金属的副产品,所以增产困难。
但曾经汇丰的报告中写道,“银作为其他基础金属开采的副产品,黄金、铅锌、铜等基本金属的产出增加将提振银供应。”
类似的分析还有很多,这里不再赘述。

本轮白银炒作,最有力的解释或许还是美国政策对贸易造成的扭曲。市场一直预期,美国会对白银等矿物征税,预期不断强化,造成类似抢出口的情形。
11月6日,美国内政部更新关键矿产清单,首次纳入白银,进一步强化了“白银税”的预期。
据第一财经消息,近几个月来,由于担心美国可能对白银征收关税,美国囤积了大量白银库存,加剧了其他地区的白银短缺。尽管近几周库存开始略有减少,但纽约商品交易所的白银库存仍约为4.56亿盎司,为历史平均水平的三倍。
对于原本就处于供需缺口的白银来说,政策的现实扭曲力叠加人性贪婪,结果就是全球各地出现白银恐慌。
美国自不必说,中国同样如此。
据彭博等媒体报道,上海期货交易所的白银库存已跌至2015年以来最低,上海黄金交易所库存亦触及九年低点。
从美国传导到欧洲,再传导到中国的白银套利,一波接一波,好像涟漪一样。

由于白银是中国工业重要的必需金属,所以中国也开始对白银流出进行管控。
只要人性贪婪锁定美国白银,白银结构性失衡造成的恐慌就可能持续支持白银价格走强。
不过,金融市场从来不存在永久的泡沫,诺米诺骨牌倒下有时在朝夕之间。
在中国,一个重要的泡沫信号已经出现。据彭博的报道,作为中国市场唯一的纯白银投资标的,国投瑞银白银期货LOF二级市场价格较其资产净值溢价率已达12%,这是史无前例的。
12月18日,国投瑞银白银期货LOF停牌再复牌,盘中溢价一度突破40%,市场投机情绪极端严重。

另外,摩根大通近日发出警告,说年底到了,黄金和白银面临“技术性抛售”。
原因是彭博商品指数(BCOM)将对白银和黄金权重进行再平衡,被动基金将被迫卖出白银和黄金的部分仓位。
据BFC汇谈公众号的文章,彭博商品指数(BCOM)和标普高盛商品指数(S&P GSCI)为全球两大商品指数,每年年初会调整一次权重。
彭博商品指数(BCOM)在2026年会把黄金的权重从20.7%降至14.9%,白银权重将从8.3%降至3.9%。
根据摩根大通的量化结果,权重调降后,白银的卖盘可能会占到总持仓量的9%,黄金则会占到3%。
2026年1月8日至14日,也许我们会再度见证历史。
全球贸易新矛盾 墨西哥在想什么?
过去很长一段时间,中美之间才是全球贸易的主要矛盾。中美和缓后,其他地区的矛盾慢慢走上前台。
12月10日,此前我们一直跟踪的墨西哥关税法案落地。
墨西哥众议院以281票赞成、24票反对、149票弃权的结果,通过了对中国、越南、印度、韩国等无贸易协定国家的关税政策。
2026年1月1日开始,上述国家出口到墨西哥的汽车、汽配、纺织等产品,最高会被加征50%的关税,多数产品被核定为35%。

此前我们分析过,墨西哥当前的贸易地位非常有利,借助美国发起的保护主义政策,借助转口贸易,迅速成为中国等贸易生产地的香饽饽。
墨西哥很清楚,与其享受短期转口贸易带来的红利,不如顺势推动各国来墨西哥投资建厂,加速墨西哥城镇化发展,解决就业。
中国企业早早地行动起来,赶赴墨西哥建厂,以规避贸易风险,产品出口到产能出海的时代轰轰烈烈席卷而来。
有人家加关税,就有人减关税。
南美川普、阿根廷总统米莱下调小麦出口关税,收获了中国的巨额订单。据彭博社报道,中国国企采购了6.5万吨小麦,这是1990年代以来首次。
随着米莱不断推动关税减免,阿根廷的农牧产品有可能在全球贸易中国扮演起更重要的角色。
米莱的做法和美国是冲突的,就在中国采购阿根廷小麦时,美国传出中国客户取消订单的消息。
12月17日联合早报披露,美国农业部称,在全球供应充足的背景下,中国取消了13.2万吨美国白小麦的订单。

这是中美和缓以来首次取消采购。
美国作何回应呢?
12月15日,老川签署行政令,将芬太尼列为“大规模杀伤性武器”,并称其构成“国家安全”威胁。美国再度升级芬太尼威胁,是否又是一种贸易手段呢?
看到美国升级,加拿大率先坐不出了。
12月17日,据联合早报的消息,加拿大政府芬太尼事务主管布罗索受访时表示,正寻求与中国在芬太尼领域的合作。
布罗索说,芬太尼的前体多来自亚洲,成品则主要在北美生产,加拿大就是芬太尼成品生产的主要国家。加拿大希望从前体生产层面开始管控芬太尼,这需要中国和印度等国家的配合。
除了升级芬太尼,老川还有其他动作。据中国新闻网消息,12月16日,老川签署公告,进一步限制外国公民入境。
本次限制主要针对“第三世界国家”,布基纳法索、马里、尼日尔等7国全面限制,对安哥拉、安提瓜等15国全面限制。
在中国和非洲等第三世界国家贸易往来加速升温的时候,美国的做法显然无助于提升在这些地区的影响力。

美国对委内瑞拉的封锁和准军事行动,也值得密切关注。
老川不仅对第三世界国家下手,也对自己的传统盟友施压。
12月17日,据新华社报道,由于不满英国在食品、工业品标准以及数字监管方面的政策,美国政府已暂停执行今年9月与英国签署的《科技繁荣协议》,以此对英方施压。
这一协议重点聚焦两国人工智能、量子计算和民用核能等前沿技术领域合作。
尽管各国在贸易层面合纵捭阖,但本质上还是围绕中美展开的。这意味着,中美才是真正的大玩家。
中美之间的焦点之一TikTok有了最新的进展。
12月18日,据每日经济新闻的报道,TikTok CEO周受资发出内部信,更新了TikTok美国业务进展。
内部信称字节跳动、TikTok已与三家投资者签署协议,并将成立新的TikTok美国合资公司。
未来由字节跳动全资控股的TikTok在美国的其他实体将继续负责电商、广告、市场运营等商业活动,以及TikTok产品的全球互联互通。
而数据安全部分则会由甲骨文公司、银湖及MGX和字节组成的新公司负责。
负责数据安全的公司股权结构为,甲骨文等三家公司持有45%的股份,其余为字节跳动和相关方持有。

据悉,协议将在不晚于2026年1月22日完成。
吊诡的是,同一天,路透等媒体却有另一番表述。到底TikTok的结局如何,可能还得进一步观察。
对于中国而言,技术不断突破就能创造更多贸易筹码。
12月18日,自然期刊旗下natureportfolio公众号发文,中国在近90%的关键技术研究上处于领导地位。
文章援引独立智库澳大利亚战略政策研究所(ASPI)的长期研究称,2025年在74项关键技术上,中国有66项技术领域排名第一,包括核能、合成生物学、小型卫星;美国在剩下的8项技术上排第一,包括量子计算和地球工程。
natureportfolio评价,该结果见证着一次重大转折。根据ASPI的追踪结果,本世纪初,美国引领着其中90%的技术,而中国只领导了5%不到。
中国不仅在关键技术领先,更在高附加值领域取得了主导性优势。
根据哈佛大学增长实验室的数据,中国在最高复杂性的产品类别中,已经占据了全球20%的出口份额。这一份额不仅超过日本、韩国等同行的总和,也超过了中国在低附加值领域的份额。

这意味着,全球贸易越来越离不开中国。
另一个数据是,即便美国在去中国化,但中国的贸易地位却没有下降,甚至进一步稳固。
摩根士丹利的报告显示,在剔除对美贸易后,中国在全球其余市场的出口份额已从2017年的13.2%上升至2025年9月的17.0%。
美国减少直接进口,造成全球供应链延长,反而间接巩固了中国在全球制造业网络中的核心地位。

在技术决定竞争力的时代,世界进入G2时代。
2025年12月17日,TOP创新区研究院公众号援引独立开发牛人Pieter Levels的博文:突然才意识到,现在只剩下两个国家拥有‘实质性’的创业活动:美国和中国。
世界其他地方基本上做不了初创企业,没有资金,无法增长。它们更像是为了取悦政府而进行的‘表演性’业余项目。

根据PitchBook和Crunchbase的最新数据,2025年上半年,全球超过1亿美元的“超级融资”事件中,有90%发生在美国和中国。
全球第三极欧洲去哪了?老川在美国国家安全战略报告后说,欧洲“经济衰退、文明将亡”。
欧洲在边缘化。三角形的世界,少了一角会变成什么样?
我们或许在见证历史。

