车门一开,副驾后方一张蓝白相间的二维码格外显眼。乘客拿起手机一扫,屏幕立刻弹出车牌号、营运人、平台信息,还能看到营运证有效期。这不是科技感表演,而是荆州最近上线的网约车“一车一码”管理。看上去只是多了一张二维码,背后却是一整套监管逻辑的升级:谁来管车、车是否合法、乘客是否安全,全都能在这方寸之间找到答案。

过去几年,网约车行业一直处于灰色地带。平台多、司机多、车源更乱,合规和非法车混在一起,监管部门像在下五子棋,一头忙着取证,一头要防止恶性竞争。荆州的这招“赋码上岗”,其实就是给每辆车办了“身份证”。有了这一层身份认证,监督变得立体,乘客扫码就能确认这车是不是正规军,司机再想钻空子也得掂量掂量。
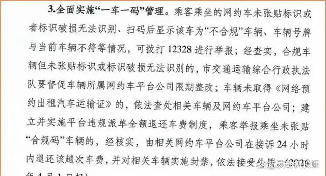
南京的动作更狠。今年2月14日,全面实施网约车“一车一码”制度,没贴码的网约车,哪怕你车再新,也不准进入禄口机场和南京南站接单。一听就知道这下是动真格的。要知道,这类枢纽点历来是非法运营的重灾区。堵住源头,平台自然得跟着收紧审核。南京市交通部门明确要求,未张贴合规码的车辆,平台必须封禁。这就意味着,一辆不合规的车,从系统层面直接被踢出局。

太原同样不含糊。3月底之前,全市网约车必须完成合规码张贴。二维码不仅在副驾台上,还印在车门外侧,乘客一上车,连看都不用,抬手一扫就能确认身份。如果乘客发现没贴码或扫码无效,打个12328举报,平台24小时内就得退车费。这样一来,乘客变成了巡查员,监管力量从“官方单线作战”变成了“全民围剿模式”。
看似简单的一张码,背后其实是政府数字化治理的成熟体现。以前查网约车资质要翻档案、要靠平台申报,现在只要“扫码即查”。这不仅提高效率,也让监管更透明。想当年滴滴、优步刚兴起时,靠互联网野蛮生长,很多司机拿私家车跑单。那些年,有人开着租车上线接单,有人连手续都没办就接送客。等出事了,责任一推六二五。现在有了“一车一码”,至少乘客出行时心里更有底。

对老百姓而言,这举动最直接的好处是可见的安全。扫码查信息,让乘客知道自己坐的是什么车。对于司机来说,也是一种身份的正名。过去有些合规司机吃亏,被混入的“黑车”抢单、压价,声誉受影响。现在一旦扫码能看到合法资质,乘客自然倾向选择这些正规车辆。市场重新拉起一道公平线。
我测算过,一座城市如果平均2万台网约车,每天平均接单8单,仅“一车一码”就意味着每天有16万次扫码验证。每一个扫码背后,都是乘客与平台之间的一次信任交互。时间一长,这种信任会在数据上形成闭环。场景化落地之后,大数据分析就能精准识别异常行为,例如深夜违规接单、频繁越区运营,系统能第一时间提示监管部门。这就不是单纯的贴码,而是开了一套城市智慧出行的底层逻辑。
从技术角度看,二维码背后的数据库得够稳定、够安全。每辆车对应的信息包含个人身份证号、营运证号等敏感字段,一旦泄露,问题比没码更大。因此,各地交通主管部门目前普遍采用加密传输与数据脱敏。以南京为例,其合规码信息接口接入政府云平台,实时更新,平台端要经过两次验证才能访问。也就是说,这个二维码看起来简简单单,实则藏着多层数字防火墙。
在传播层面上,这项措施其实非常“自来水”。乘客扫码发个朋友圈,顺手帮忙推广了城市监管的决心。不同城市的一车一码设计风格还小有差别,南京是蓝底白纹,太原是黑框银标,荆州则在二维码下方加了“荆运监管码”的标识。有人调侃:这就像开车带着“电子通行证”,也说明政府在城市出行数字化上逐渐摸清门道。
从产业视角看,“一车一码”让网约车生态更接近正规交通体系。出租车有监督岗亭、公交有调度总站,而网约车原本最头疼的就是无形、无界。如今有了这张码,政府可以统计全天候运营数据:平均空驶率、接单时段分布、区域热力图,不仅能指导交通规划,还可能成为城市出行大脑的一部分。
回想十年前,网约车刚出现时,各地交通局的压力山大——既怕失控,又不想压死新业态。直到滴滴平台推出司机准入门槛,车辆登记系统才逐步规范。不过那时审核依旧停留在平台层面,属于企业自律而非政府监管。今天各地政府把“合规码”贴在车上,本质就是让权力下沉:网约车不是谁家的APP说了算,而是由官方监管通道确定身份。
这个变化其实很微妙。对于车主而言,之前跑网约车有一点灰色利润空间——比如私家车偷偷接单,平台抽成少,反而划算。现在“码上身份”让灰色空间几乎被抹平。这不光是监管,也在重塑行业规则。合法司机辛苦付出的安全与信誉,终于有了被看见的机会。
我查阅了荆州市官方数据,截至2月6日,全市已为中心城区所有合规车辆赋码,总计三千余台,平均每辆车绑定五项核心信息。这项工作预计两周完成。速度快,信息全,说明地方部门数字治理体系已经成型。大家别小看这点,其实这正是中国城市治理模式的一种小样本。把互联网监管做到街头巷尾,放在全球范围看,也属领先。
再看看乘客反馈,网约车论坛上有人说,现在上车都要先扫二维码,感觉自己像在“验真伪”。但也有司机说,这让他们跑车更踏实,不怕被误会成“黑车”。尤其节假日、大活动期间,交警例行抽查,扫一下车码,信息全出来,几秒钟搞定。时间省下来,意味着更多单量。
一位南京司机跟我聊起,贴码当天他在南站接了三个单,都有乘客扫码核实。他说,以前这种举动会让人不舒服,好像彼此不信任,但现在反而成了“仪式感”,乘客扫码完都点头笑一下,气氛轻松多了。这其实就是制度带来的心理验证效应:透明让信任变得自然。
在青岛,我们这边交通部门也在研究类似机制,不过应用场景可能更复杂一些,毕竟海滨城市节假日客流量大、景点分散,扫码监管能减少黑车乱象。去年夏天我打车去崂山,路上遇到两辆拼车司机争抢游客,差点引起纠纷。对比之下,若那时每辆车都有合规码,游客扫码立刻能分清哪辆正规,冲突也许就少了。
值得注意的是,二维码的推广会牵动平台技术升级。像滴滴、高德等主流平台,需要对接各地监管系统,数据标准不统一。这背后的技术工程量很大:信息加密方式、接口速度、实时监测频率,都要重新设计。有人说成本高,但从长远看,这是平台必须承担的社会责任。毕竟行业已经从野蛮时代进入秩序时代,不能再靠模糊地带生存。
另一个有趣现象是,合规码贴上之后,司机之间反而出现了“展示心理”。有人贴得正正好好,还擦得锃亮;有的在车门外贴了防水膜,生怕掉色。这小细节说明,司机们对正规身份的认同感在增强。从心理学上说,这种“符号化的归属感”能有效降低违规行为。大家都想体面地挣钱,不再做游击队。
在社交平台上,一些博主还专门拍了视频,教大家怎么用扫码查验车资质。这种“自来安利”其实在无形中帮政府做了科普。短视频下的评论区热闹得很:有人说终于不用怕坐到私家车,有人喊希望全国统一标准。普通人自发参与,这正是监管机制成功的标志。
对制造端来说,车企也开始关注网约车标识化需求。例如比亚迪、吉利、广汽传祺等都在研发带识别模块的智能车载屏,未来或直接显示车辆合规码。这种车载数字屏不仅能显示营运状态,还能与监管后台实时互动。一旦技术普及,手动贴码可能都成历史。
当下的变化其实浓缩了中国交通治理的三层逻辑:数字化信息采集的普及、监管主体与公众共治的融合、产业技术与出行安全的联动。以往这些词语都挺抽象,如今汇聚到一张二维码上,却变得具体、生动。
网约车行业的新秩序,就这样在一次次扫码的“嘀”声中被校准。每一个码,代表一次对安全的重视、对公平的坚持。监管不再停留在会议上、红头文件里,而是通过最日常的动作进入人们生活。这种落地感,恰恰是制度最有力量的地方。
