网传10省市试点新能源车里程税?官方辟谣真相来了

网传10省市试点新能源车里程税?官方辟谣真相来了

新能源汽车“里程税”传言再起:真相核实与理性判断

网传10省市试点新能源车里程税?官方辟谣真相来了-有驾

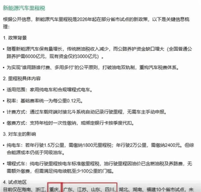
近期,网络上流传出一张所谓“十省市率先试点新能源汽车里程税”的图片,引发车主们的普遍担忧。有车主甚至暂停了购车计划,担心未来养车成本骤增。事实上,经多地税务部门核实,这则消息并不属实,目前并没有任何官方件或政策支持所谓的“里程税”征收。

从传播角度看,这类信息之所以能迅速引起广泛关注,在于其内容细节看似完整。所谓试点地区、征收标准、扣缴方式被描述得极其具体,比如“每公里0.12元”“车载终端对接北斗系统自动记录里程”,还分出了燃油与纯电行驶区间差异。但正因为细节过度“精致”,更应引起警觉。真正的税收政策出台,必然要经过立法程序与社会征求意见,不可能先在网上“流传试点图”。

网传10省市试点新能源车里程税?官方辟谣真相来了-有驾

多地官方也迅速回应。包括山东、四川在内的税务部门均明确表示,尚未接到任何有关新能源汽车征收“里程税”的政策或通知。业内人士进一步指出,目前新能源汽车涉及的税费主要包括车辆购置税与车船税,国家对符合标准的纯电和插电混动车型继续执行免征政策,有效期至2030年。也就是说,即使车辆行驶里程再多,也与是否缴税无关。

从政策逻辑上分析,我国对新能源产业仍处于扶持阶段。里程税的设计在学术层面早有讨论,用以替代燃油车的燃油税与养路费体系,但在实践层面,需要统一计量、数据采集、安全保密等多个环节的制度支撑。目前,政策研究尚停留在学术探索阶段,没有进入实质立法进程。

网传10省市试点新能源车里程税?官方辟谣真相来了-有驾

对于普通车主而言,面对类似的“政策爆料”,最稳妥的做法是查证信息来源。财政部、税务总局及地方政府的网站是唯一权威发布渠道,如果没有正式件落地,就意味着相关政策尚未施行。盲目信信,很可能被误导做出购车或卖车的错误决策。

理性看待网络传言,也是一种必要的数字素养。如今新能源车保有量激增,市场话题持续升温,难免会有打着“政策 insider 消息”旗号的炒作内容。消费者在获取信息时,可多参考国家发布的行业规划与权威新闻报道,从政策全局视角判断真伪。

网传10省市试点新能源车里程税?官方辟谣真相来了-有驾

面对新能源车政策的频繁调整,你认为未来是否有可能推出真正意义上的“行驶里程计税”方案?欢迎在评论区分享你的看法和判断。