60后冯兴亚与70后贾健旭相差了将近十岁,贾健旭在2024年出任上汽集团总裁,冯兴亚则在出任广汽集团总经理9年之后在今年3月正式成为广汽集团董事长。
二人先后开启了广汽集团和上汽集团的复兴大任。
二人履新之后,不约而同先后前往深圳拜会了华为创始人任正非。

二人虽然共同走进了华为的大门,但贾健旭拥抱了余承东,选择了鸿蒙智行模式。
冯兴亚则再次与华为轮值总裁徐直军握手,选择了HI模式,但又不是原来的HI模式,华为车BU相比以往单纯的供应商角色往前大大前进了一步。
华为与车企之间正开始一种全新的合作模式,华为乾崑正走向台前。
01.
新的「境」家族雏形已现?
据华为内部人士向智驾网介绍,现在基本不再提HI模式,而是一种以华为乾崑为主导的全新模式。
启境则是这全新模式的第一个样本。

巧合的是,不久前上汽通用五菱推出的享境、华境S也宣称是与华为联合打造(华为向下,五菱攀高),不过据相关人士向智驾网强调,二者并非一种模式。

9月6日,上汽通用五菱汽车股份有限公司与华为技术有限公司在柳州举行宝骏「三智」深化合作签约仪式,全面升级战略合作伙伴关系。双方将在辅助驾驶、智能座舱、智能制造三方面深化合作。

在问界、智界、享界、尊界、尚界,五界组成鸿蒙智行家族之后,新的「境」家族雏形已现,未来会有更多的「境」系列品牌出现吗?
据智驾网了解,不排除这种可能。
至此,可以说目前中国市场所有的国有汽车集团已悉数与华为达成了深度捆绑式的合作。
上汽、北汽、江汽、奇瑞选择了鸿蒙智行模式,东风、长安、广汽选择了华为乾崑。一汽红旗与华为乾崑的合作则在进行中,尚未正式官宣。
02.
广汽与华为:HI模式与「启境」模式并行
上汽与广汽,两家公司均与华为曾有过一段不愉快的历史,但都在新班子就任之后迅速抛弃了过往。
相比而言,上汽集团的动作要更快、更猛,尚界从立项到官宣到品牌发布,再到首款车型上市,几乎是一路狂奔,争分夺秒。
9月24日,尚界的首款车型H5将正式上市,而9月19日广汽集团才正式对外官宣了与华为乾崑共同打造的高端智能新能源品牌命名为「启境」。
二者看似节奏有差异,但不可否认广汽与华为的合作更为深入,全面。
在启境品牌也就是原GH项目立项之前,广汽与华为已深度合作了传祺向往系列。
在去年的北京车展上,广汽传祺与华为签署了联合创「新」计划,双方计划推出全新的中高级SUV、MPV和轿车三大系列车型,全部搭载华为的高阶智驾技术。

双方在2024年9月对外发布了「1 Concept」时,期间传祺对智驾网表示其与华为合作是一个全新的模式:
「本次传祺与华为的合作,不同于大家熟悉的其它模式,而是一个全新的模式。形象地说,不是‘传祺+华为’,而是‘传祺️华为’。除了产品开发以外,传祺还将在经营渠道、用户生态、商业模式等多方面做出更多全新的探索。」
类似的表述,智驾网在岚图汽车、长安深蓝汽车的新车发布现场也曾经听到过,在2023年陆续与华为车BU签订战略合作协议之后,「岚图汽车CEO卢放+乾崑智驾靳玉志」、「深蓝汽车CEO邓承浩+乾崑智驾靳玉志」的两对CP频繁亮相。
岚图汽车与长安旗下车型基本上全系配备华为乾崑智驾与鸿蒙座舱。

在9月19日上市的传祺向往S9也可以说是满血华为:华为乾崑智驾ADS 4、鸿蒙智能座舱HarmonySpace 5等等。
不过,传祺向往与GH项目并非一回事。
广汽曾对这种混淆特意进行过回应称,华为与广汽合作的GH项目与传祺向往乾崑系列车型无关。
在说明中,广汽强调,广汽、华为的合作将会采用多种形式同步展开。
另有接近华为的内部人士向记者透露:
「与广汽的合作,在(华为车BU)内部被定义为‘全新模式’,这种模式也是今年重点推进的项目。当初双方就是按照这次的新模式去谈的,只是未能成功,这次属于合作重启。」
启境项目的正式立项签约始于去年11月30日,广汽集团彼时表示,将在传祺、埃安和昊铂之外,打造一个全新的高端智能新能源汽车品牌。

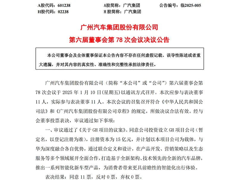
在一个多月之后,在2025年1月10日,广汽集团发布公告,将投资设立GH项目公司(暂定名,以登记注册为准),注册资本为15亿元。
这一项目的立项几乎与广汽管理层发起开启自主品牌三年「番禺行动」同步。
2024年11月2日,广汽集团总部在一天之内从广州CBD珠江新城,搬到了36公里外、毗邻狮子洋的番禺化龙。
两周后,11月15日,广汽在广州车展召开集团发布会,宣布开启自主品牌三年「番禺行动」,广汽意举全集团之力,将自主品牌管理模式从战略管控转变为经营管控:靠前指挥、统一作战。
而广汽发布的公告对GH项目的描述则是,双方将以全新深度绑定的合作模式,充分融合各自优势,通过联合定义和设计,在产品开发、营销策略以及生态服务等多个领域展开全面合作,打造基于全新架构、技术领先的全新汽车品牌。

冯兴亚透露,华为车BU、广汽集团已经开始联合办公:
「双方致力于推出一系列智能化新车型产品,首款产品将定位于30万级豪华智能新能源车。」
随后在今年3月18日,广汽正式设立了华望汽车技术(广州)有限公司,注册资本15亿元,由广汽集团全资持股,法定代表人为广汽集团副总经理閤先庆。
广汽相关人士向智驾网表示,华望汽车与华为没有资本层面的合作。
6月初,华望围绕研发、产品、营销、销售以及财务等多个关键岗位启动了大规模招聘。8月初,广汽埃安对华望汽车增资6亿元。
8月7日,华望举办渠道招商大会,广汽集团召开了华望项目开发攻关总动员,并喊出了「攻坚首战必胜」的口号。
而直到9月19日,广汽正式对外官宣,华望汽车的车型品牌为「启境」。
据广汽内部人士向智驾网透露:
启境将与传祺、埃安、吴铂共同组成广汽自主品牌矩阵。
03.
若隐若现的华为乾崑模式
在至境品牌推进的过程中,广汽在重构自主品牌大研发体系的同时,全面导入了华为的IPD(Integrated Product Development,集成产品开发)和IPMS(Integrated Product Marketing and Sales,集成产品营销与销售)流程体系,打通从产品定义、研发、生产到市场服务全流程,真正按照用户需求打造爆款产品。
2025年1月11日,广汽集团在番禺总部举办「广汽IPD及数字化变革项目启动暨培训会」。
这是广汽成立以来一次历史性的管理变革,广汽从信奉丰田精益哲学为圭臬转变为全面向华为学习。
广汽集团在管理体系内成立变革指导委员会和产品委员会,组建顾问专家团队,围绕管理体系、产品组合规划、产品立项、需求管理(含IT系统)等4个主题,设计业务流程架构。然后,项目组负责人签订军令状。
在项目启动会上,冯兴亚表示,IPD变革是一项长期系统工程,对广汽未来至关重要。要坚持问题导向,把握市场趋势,洞察用户需求,实现产品开发从偶然成功转向必然成功。
而站在华为赋能汽车业务的角度来看启境品牌,它的出现既不同于此前的鸿蒙智行模式,也不同于长安阿维塔的HI模式、HI+模式。
它是华为进入汽车产业的一个全新模式。
有报道称,该模式相当于不在华为门店进行营销的华为智选车,即弱化销售端,加强开发端。
余承东曾经表示,鸿蒙智行模式和HI模式唯一的区别是,加上了华为终端十几年来积累的QC(质量控制)能力,帮助车企实现包括用户体验的把握、产品定义、产品设计、产品质量管理等。
而启境模式真正的不同在于华为乾崑正式走向台前。
也就是华为智能汽车解决方案事业部,今天的引望汽车正式从隐藏在品牌背后的供应商,变为启境品牌的共同推手。
在广汽官方发布的新闻稿件中写道:
「启境」品牌由广汽集团与华为乾崑联合打造,定位为高端智能新能源汽车品牌。
在启境汽车启航仪式上,徐直军表示,希望年轻的启境汽车可以开启新境、智赢未来,鼓励双方团队共同努力将启境打造成为一个高端品牌。
根据双方的规划,启境汽车将全系搭载华为乾崑最先进的智能技术。华为在辅助驾驶、智能座舱、用户生态和品牌营销方面的强大实力,结合广汽在三电技术与整车制造领域的专长,双方优势互补、紧密协作,共同为启境品牌注入强大竞争力。
而冯兴亚的表态也颇值得玩味,他说:
广汽与华为在新环境下开启新的战略合作,华为不仅是广汽的重要合作伙伴,也是再造新广汽的老师和样板。为此广汽设立了新公司,创建了新品牌,华为派出了精兵强将,在双方的通力合作下将结出新成果。启境项目对广汽集团举足轻重,广汽将把启境置于最高优先级,集中优势资源保障启境品牌的长期发展。
这与尹同跃宣称「奇瑞All in智界」、北汽集团党委书记、董事长张建勇「ALL IN享界」几乎如出一辙。
「乾崑」是华为智能汽车解决方案事业部在2024年发布的技术品牌,随着启境的发布,华为乾崑模式大有与鸿蒙智行模式同步推进之意。
9月6日,上汽通用五菱汽车股份有限公司与华为技术有限公司在柳州举行宝骏「三智」深化合作签约仪式。
宝骏将在享境之外,再推出一款名为华境S的车型,而「华境」也有可能成为一个新的品牌。
一个与华为乾崑相关的「境」家族正若隐若现。
这种命名方式既与鸿蒙智行「五界」有类似之处,同时又保证了企业独立的品牌个性。
华为在与车企合作的鸿蒙智行模式之外会再出现一个华为乾崑模式吗?
二者大有可能殊途同归。
04.
鸿蒙智行与华为乾崑殊途同归?
8月7日,华为常务董事余承东与奇瑞汽车董事长尹同跃共同签署智界战略合作2.0协议,成立由奇瑞汽车百分百持股的安徽智界新能源汽车有限公司,同期启动上海、深圳双设计中心运营。
根据协议,智界品牌将在三年内投入超百亿元资金,组建5000人规模的研发团队,重点推进新能源汽车技术研发与用户体验优化。

协议明确智界品牌将实行产销服一体化独立运营,由华为全面主导产品定义、生产制造、销售服务全流程。
销售渠道方面,鸿蒙智行将负责智界专属门店建设,整个智界的产销服一体化运营由华为全流程把控。
9月15日,在享界S9T正式上市之前,北汽集团与华为宣布打造享界品牌战略共同体,享界计划3年投入200亿资金,同时构建专属销售服务渠道。

奇瑞、北汽与华为与合作的升级,在双双表示ALL IN、资源倾斜的同时,也在进一步让渡品牌的管理权。
奇瑞汽车董事长尹同跃在成都车展之前对外表示,智界项目已被列为集团第一优先级,资源投入不设上限。
另据智驾网从奇瑞内部获得的信息,星纪元MPV E08项目已暂停,相关团队已转岗智界相关车型的开发,原星纪元ET5已回归星途系列。
在享界S9T的发布会上,北汽集团董事长张建勇在简短的发言中直言「余总出品,必属精品」、「余总是地表最强产品经理」、「支持享界S9T就是支持余总」、「北汽ALL in享界」等口号。
在曾经被汽车品牌艳羡的华为线下门店,虽然数量不断增长,但形势不断变化,智界、享界构建专属销售渠道与自身的品牌建设大有关系,既可以建立自己独特的品牌标识,也有望在市场上与竞品车型建立区分。
细看之下,华为终端主导的鸿蒙智行与华为乾崑主导的HI+模式的边界有越来越模糊的趋势。
华望汽车、智界汽车以及享界品牌战略共同体等独立实体或类似实体正成为华为赋能车企的载体。
但无论是哪种模式,至此,可以说目前中国市场几乎所有的国有汽车集团已悉数与华为达成了深度捆绑式的合作。
上汽、北汽、江汽、奇瑞选择了鸿蒙智行模式,东风、长安、广汽选择了华为乾崑,而一汽红旗与华为乾崑的合作据称正在进行中。
中国汽车产业正与华为产生深度的化学反应。

