Skip to content
一秒网

博主对平台额度有独特的见解

  • 首页
  • 首页
  • Home
  • 热门资讯
  • Page 18
Posted in热门资讯

山东钢铁:子公司入选“引领型规范企业”名单 2025年钢材出口126.28万吨

Posted by By yimiawang 2026年3月10日
2026年公司将继续全面深化宝钢股份一体化协同支撑,钢城基地确立“一体化支撑深化攻坚年”,首批确立52项支撑项目;日照基地梳理确立123项协同项目,推动持续降本增效与管理升级。
Read More
全新大通星际L与2026款T60预售开启:硬核皮卡的进阶之选
Posted in热门资讯

全新大通星际L与2026款T60预售开启:硬核皮卡的进阶之选

Posted by By yimiawang 2026年3月10日
上汽大通MAXUS旗下两款重磅皮卡——全新星际L与2026款T60将于3月9日正式开启预售,为追求实用性与通过性的用户带来更多选择。
Read More
开着传祺M8,稳稳掌控可预见的明天
Posted in热门资讯

开着传祺M8,稳稳掌控可预见的明天

Posted by By yimiawang 2026年3月10日
那次带着家人离开喧嚣的城市,我们在夜色里上路。车内的空气清新,孩子的笑声像风铃一样跳跃。坐进传祺M8 HEV,我更像找到了一个稳定的伙伴,而不是一辆追逐热闹的豪华车。
Read More
油价24小时“极限反转”!华尔街交易员直呼前所未见……
Posted in热门资讯

油价24小时“极限反转”!华尔街交易员直呼前所未见……

Posted by By yimiawang 2026年3月10日
然而,这场原油市场盘中涨幅最高达31%的疯狂飙升,在周一步入欧美时段后却消失殆尽,甚至周二亚市进一步下跌,这堪称是现代交易史上最令人震惊的反转行情之一。部分投资者和美国官员指出
Read More
Posted in热门资讯

京东健康不再是阿里健康的对手

Posted by By yimiawang 2026年3月10日
文 | 医线Insight,作者丨雨山在中国互联网医疗的江湖里,“阿里健康”与“京东健康”曾是投资人和媒体笔下永远的对照组。从电商巨头内部孵化,到先后赴港敲钟
Read More
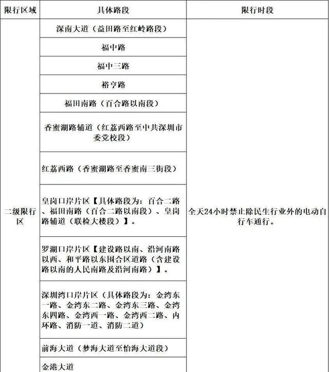
深圳再度调整电动车限行细则,车主们一时间心慌
Posted in热门资讯

深圳再度调整电动车限行细则,车主们一时间心慌

Posted by By yimiawang 2026年3月10日
深圳最近公布了一则新通告,宣布从4月1日起对电动车的限行区域重新划分。征求意见稿在3月8日挂出,反馈时间只有到12日,总共五天。新规定的有效期只到9月底,算是一轮阶段性的调整
Read More
Posted in热门资讯

国内油价创四年来最大涨幅

Posted by By yimiawang 2026年3月10日
这不仅是国内成品油价在年内的第四次连续上涨,也是自2022年3月17日以来的最大涨幅。亚洲时段开盘后,油价迅速冲高,纽约商品交易所轻质原油期货价格一度上涨超30%
Read More
极寒充电测试 比亚迪第二代刀片电池依旧稳定
Posted in热门资讯

极寒充电测试 比亚迪第二代刀片电池依旧稳定

Posted by By yimiawang 2026年3月10日
这次我们测试的全新闪充站以及第二代刀片电池,并不是在常温下进行的,而是在2月的哈尔滨,全天-20℃以下的环境温度下,来进行的全面测试,
Read More
Posted in热门资讯

可孚医疗:制定“质量回报双提升”行动方案 2025年拟现金分红2.46亿元

Posted by By yimiawang 2026年3月10日
在创新驱动方面,公司已建立多学科研发团队,近年来推出了智能网联呼吸机、骨传导助听器、电动轮椅等多款畅销产品,并规划打造智能健康管理产品矩阵。同时加强与皇家飞利浦的战略合作
Read More
请把这篇文章,转给你那个想装OpenClaw的领导
Posted in热门资讯

请把这篇文章,转给你那个想装OpenClaw的领导

Posted by By yimiawang 2026年3月10日
如果你搞不定OpenClaw的安装,花钱找人代装纯属当韭菜
Read More

文章分页

Previous page 1 … 16 17 18 19 20 … 677 Next page

近期文章

  • 羊小咩享花卡提现步骤来啦,新用户必看!
  • 羊小咩享花卡额度提现不再难,简单几步助你搞定!
  • ​羊小咩便荔卡额度提现全攻略,一看就懂!
  • 羊小咩享花卡额度怎么提取,最新五种取现大法
  • 羊小咩享花卡额度一键提取教程分享,新手拿走不谢!

归档

  • 2026 年 4 月
  • 2026 年 3 月
  • 2026 年 2 月
  • 2026 年 1 月
  • 2025 年 12 月
  • 2025 年 11 月
  • 2025 年 10 月
  • 2025 年 9 月

分类

  • 债务优化
  • 热门资讯
  • 额度变现
Copyright 2026 — 一秒网. All rights reserved.琼ICP备2024046163号-6
Scroll to Top