Posted in热门资讯 “低价黄金”不可信 Posted by By yimiawang 2026年3月3日 近期,随着国际金价持续高位运行,一些网络直播间打着“内部福利”“捡漏黄金”的幌子,用虚假话术诱导老年消费者下单,诈骗钱财。这类直播间已成为新的涉老诈骗“重灾区”。
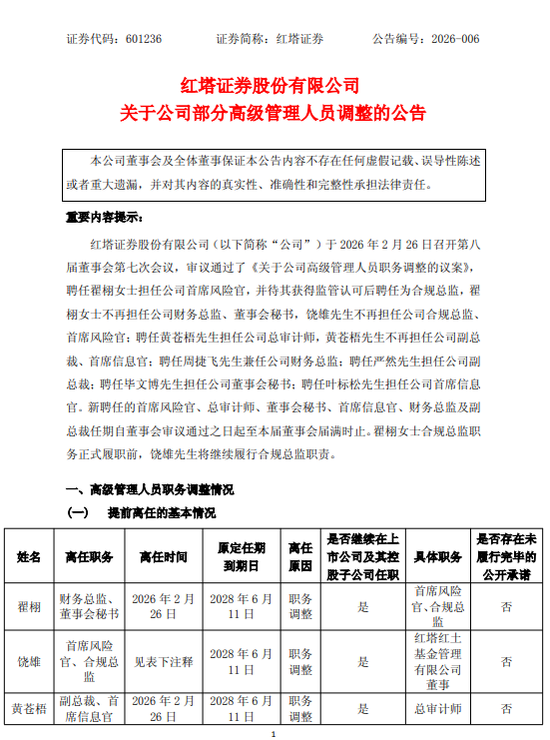
Posted in热门资讯 红塔证券高管层焕新:7人轮岗+新增岗位,业绩高增背后的转型深意 Posted by By yimiawang 2026年3月3日 来源:行家券业 在连续三年实现业绩增长、2025年归母净利润同比飙升59%的良好态势下,红塔证券完成了高管变更:这场涉及7名高管、覆盖六大核心业务板块的调整
Posted in热门资讯 盛和资源控股股份有限公司股东减持股份计划公告 Posted by By yimiawang 2026年3月3日 证券代码:600392 证券简称:盛和资源 公告编号:2026-
Posted in热门资讯 健之佳医药连锁集团股份有限公司关于实际控制人的一致行动人权益变动触及1%刻度的提示性公告 Posted by By yimiawang 2026年3月3日 证券代码:605266 证券简称:健之佳 公告编号:2026-
Posted in热门资讯 影石创新增收不增利是否折射出增长困局 股价“过山车”疑遭市场用脚投票? Posted by By yimiawang 2026年3月3日 影石创新上市后增收不增利,2025年业绩快报显示,营收98.58亿元,同比增76.85%;归母净利润9.64亿元,同比降3.08%;扣非后利润8.82亿元,同比降6.74%。
Posted in热门资讯 一件快递包裹的春运之旅 Posted by By yimiawang 2026年3月3日 春节前后,大大小小的包裹传递着亲情的温暖。近日,记者在位于北京首都国际机场旁的顺丰速运北京航空转运枢纽看到,巨大的库房内灯火通明,工作人员在设备间忙碌。
Posted in热门资讯 新车 | 插混紧凑型SUV/明日上市,2026款长安UNI-Z PHEV内饰官图 Posted by By yimiawang 2026年3月3日 文:懂车帝原创 高帅鹏[懂车帝原创 产品] 日前,长安汽车发布2026款UNI-Z PHEV内饰官图。作为改款车型,新车针对车内细节设计进行修改,包括新造型方向盘、新换挡机构
Posted in热门资讯 最全面哺乳动物衰老细胞图谱绘成 Posted by By yimiawang 2026年3月3日 科技日报讯(记者张佳欣)随着年龄增长,人类更容易受到癌症、心脏病和痴呆症等慢性疾病的威胁。与其逐一对抗这些疾病,科学家越来越关注一个更根本的问题,即能否减缓衰老本身。
Posted in额度变现 花呗额度提升攻略,如何安全高效地提现商家 Posted by By yimiawang 2026年3月3日 花呗作为中国领先的在线支付平台之一,为用户提供了便捷的信用消费服务,随着使用频率的增加,用户可能会面临额度不足的问题,为了解决这一问题
Posted in热门资讯 300344,或被终止上市! Posted by By yimiawang 2026年3月3日 3月2日晚间,*ST立方发布公告,收到安徽监管局《行政处罚决定书》,认定公司通过多种业务虚增营收、成本和利润,2021 - 2023年年度报告存在虚假记载