众所周知,中国对于新能源车有非常多的政策支持,其中免购置税就是最重磅的政策之一。虽然现在已经确定明年的免税额度从原来的3万元调整至1.5万元,政策支持有所退坡,但没想到国家还提出了更严格的要求,部分关键数据还有着132.6%的增幅。要是明年元旦之后还有车型达不到国家要求,那么不达标车型将无法享受到免购置税的政策支持。

前两天,工信部、财政部、税务总局共同发布公告,公告重点对纯电动乘用车和插电式(含增程式)混合动力乘用车的技术要求进行调整。关于这份公告,有很多人都单纯解读为纯电续航里程小于100km的插混车型明年不免购置税,但其实新公告不仅仅针对插混车型的纯电里程做出新要求,针对电动车的能耗、插混车的电耗油耗都有新要求,并且一定程度上引导车企注重车型的轻量化。
接下来,我们一起来解读新的政策。

首先,我们先回答一个问题,如果明年有车辆无法达到新公告中的要求,是不是就买不到了?答案是否定的,因为新公告仅仅针对购置税优惠提出要求,不达标不代表买不到,仅仅是要交购置税而已。
但是,小编也建议,不达标的车型没必要购买,因为免征购置税是妥妥的优惠政策,不拿白不拿。
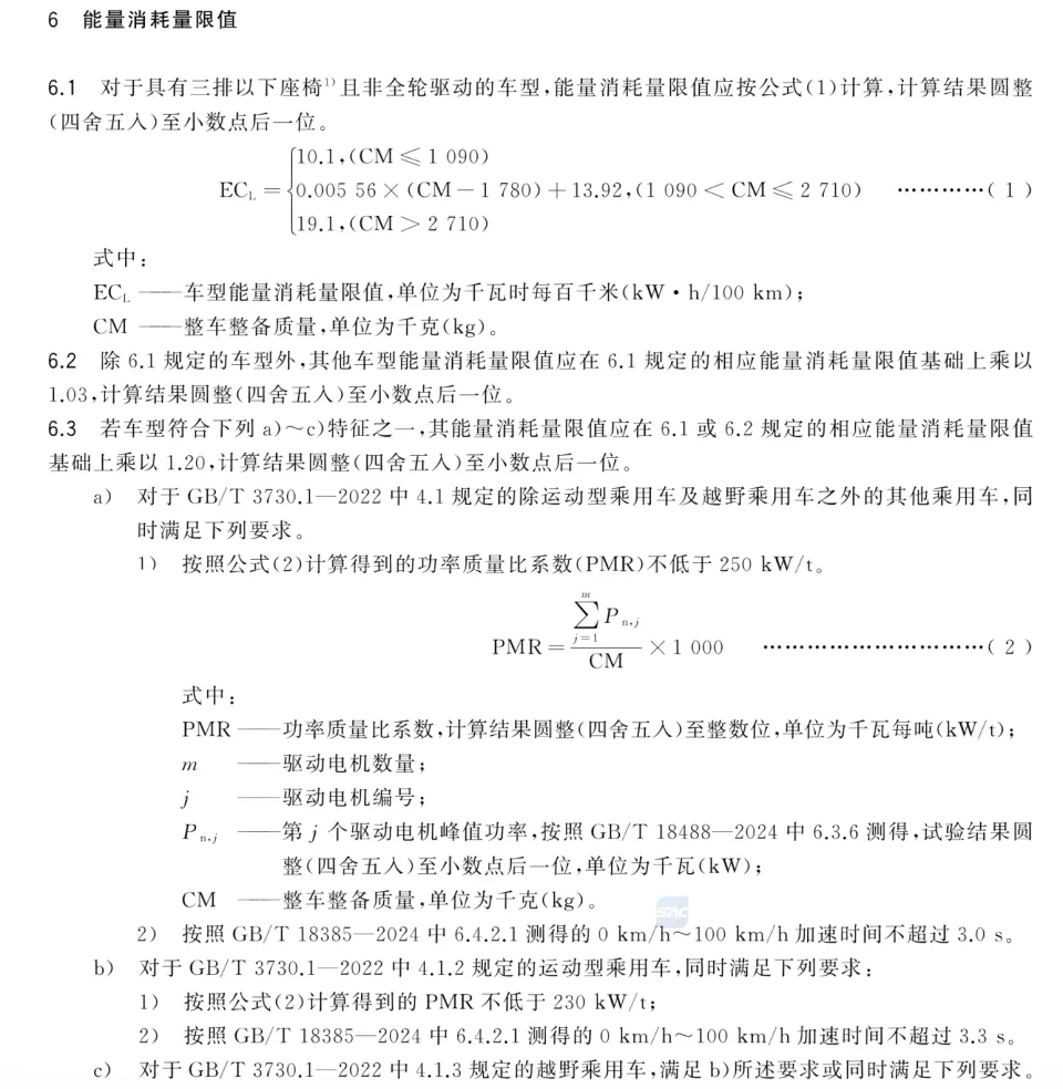
然后我们再看看具体的技术要求,首先是针对纯电动车型,主要有2项规定:
核心指标:百公里电能消耗量需≤《电动汽车能量消耗量限值 第 1 部分:乘用车》(GB 36980.1—2025)对应车型的限值。
特殊规定:最大设计总质量超过 3500kg 的乘用车,电耗限值参照上述标准中 “最大设计总质量 3500kg 乘用车” 的限值执行

这两项规定都没太大难度,因为关键的技术要求跟之前没什么区别。

举个例子,蔚来ES6全系双电机四驱,100度电池包版本整备重量2336kg左右,按照重量来计算,电能消耗的基础限值是17.02kWh/100km,同时由于ES6是全轮驱动车型,在标准内属于“其它车型”但又不足以触发6.3标准里的高性能系数,所以最终的电能消耗限值是17.02kWh/100km*1.03(其它车型系数)=17.53kWh/100km。

而蔚来ES6的官方百公里电耗也才16.1kWh/100km,妥妥的达标。实际上,市面上的主流纯电动车型,包括但不限于Model Y、Model 3、海鸥、海豚、星愿、五菱宏光MINIEV、元Up、小米SU7等,明年几乎都能达标,所以明年买纯电动车的消费者不需要担心享受不到免购置税的政策。
相对来说,插混车型这边就要麻烦一点了。新公告从 “纯电续驶里程”“油耗”“电耗” 三个维度设定更严格标准,且按 “整备质量” 分档细化要求:

在这三个维度中,燃油消耗量和电能消耗量都会比较容易达标的,以秦PLUS来举例,整备重量约1580kg,按照要求来计算的话,燃油限值是5.299 L/100km,电耗限值是17.92kWh/100km。很明显,秦PLUS很轻松就能达到这两项要求。

至于其它主流的插混、增程车型,比如理想L系列、问界全系、比亚迪秦L、唐L、深蓝S09、银河M9等车型,小编按照最新的要求代入计算,也都能满足燃油和电能的消耗限值。所以以现在车企的技术实力来看,想要达到要求的还是挺简单的。
但问题就在于纯电续航里程这部分,旧标准要求是大于等于43km,而新标准直接提升132.6%,达到100km续航。

按照这个续航要求,现在部分10万左右的插混车型入门版本车型是不达标的,比如秦PLUS DM-i入门版本纯电续航55km,银河A7入门版本纯电续航70km、星耀8EM-i入门版本纯电续航60km,如果大家在明年选择这些车型,那么将不能享受免购置税的政策。
但大家也不需要担心,笔者相信在今年年底或者明年年初,车企们会集体提高入门车型的纯电续航,以满足相关要求。所以如果各位不着急用车,完全可以等车企更新、改款。

综合来看新政策主要有3个变化。
首先是继续推动行业技术发展,这次技术门槛全面提升,无论是纯电车型的 “电耗限值”,还是插混车型的 “续驶里程 + 油耗 + 电耗”,均比旧标准更严格,倒逼车企在电池管理、轻量化、混动系统效率上加大研发投入。
然后就是政策从“普惠” 转向 “提质”,2024-2025 年 “免征” 侧重扩大市场规模,2026-2027 年 “减半 + 严标准” 侧重淘汰落后产能,引导行业向 “高质量” 转型。这里笔者也要再提一句,其实现在的国家的要求真的不算特别高,只要车企肯花心思研发,达到要求是完全没问题的。
第三点就是细节更精准,按 “整备质量分档”“豁免非汽柴油车型”“明确超重车型标准” 等设计,既适配车型多样性,也贴合清洁能源发展方向。
好了,这次政策解读就到这里,最后问各位一个问题,大家心仪的车,明年也免购置税了吗?

